
简要描述: 全谱电感耦合等离子体原子发射光谱仪IN-ICP2是目前无机元素分析的主流产品,它具有光谱干扰小,稳定性好、分析快速等优点,是无机元素分析领域常用的手段。可广泛应用于环境保护、食品安全、地质矿产、冶金、有色金属、稀土、化工、临床医药、石油制品、半导体、农业研究等各个领域。用于测定不同物质中的常量、微量、痕量元素含量,可用于样品中元素的定性、半定量及精确定量分析,检出限可达十亿分之一级。
产品型号:
IN-ICP2
访问量:
134
| 产品介绍: |
IN-ICP2 观测全谱直读型电感耦合等离子体发射光谱仪,是山东来因基于多年光谱类仪器开发经验,推出的一款全新一代的ICP-OES产品。利用性能可靠的集成固态射频电源、稳固的恒温二维分光系统、科研级制冷防溢出CCD检测系统,结合光谱校正技术,将IN-ICP9的操作性、灵活性和可靠性发挥的超乎想象,日常操作和维护非常简单,更适合实验的操作要求,实现小型化(Miniatorization)、便捷化(Intelligentize)、智能化(Convenience)的光谱仪(Spectrometer)。
全谱直读型电感耦合等离子体发射光谱仪 ,是目前无机元素分析的主流产品,它具有光谱干扰小,稳定性好、分析快速等优点,是无机元素分析领域常用的手段。可广泛应用于环境保护、食品安全、地质矿产、冶金、有色金属、稀土、化工、临床医药、石油制品、半导体、农业研究等各个领域。用于测定不同物质中的常量、微量、痕量元素含量,可用于样品中元素的定性、半定量及精确定量分析,检出限可达十亿分之一级。
| 性能特点: |
1、安全可靠的固态射频电源
仪器采用的射频电源,具有体积小、输出效率高、输出功率稳定,带有水路、气路及过载等各类安全保护功能,大大提升仪器的安全性,减小了仪器的故障率。
2、仪器自动化程度高
仪器的自动化程度高,除了电源开关外,所有操作均由软件完成。智能化的软件,可实时可对各项操作进行实时反馈及信息提示。
3、全自动点火及匹配技术
软件可全自动一键点火,所有的参数设置变化,均自动完成。配合先进的自动匹配技术,点火成功率高,操作简便。
4、智能化的火焰监测功能
仪器配置了灵敏度高的光纤传感器,可在仪器工作状态下,实时监测火焰的工作情况,如遇异常熄火情况,可自动关闭仪器。
5、等离子火焰实时监测系统
具有实时全彩色摄像系统,操作者在仪器的控制软件中可以实时全彩色看到 等离子体的运行图形,并观察炬管、炬管中心管是否变脏需要清洗。
6、分离式进样系统
雾室与炬管的分体式设计,减少了燃烧室内温度变化带来的雾化效率的影响,更加直观的观测实时的进样状态。配合加长型雾室,有效进行气液分离,较少水蒸气的干扰。
7、高精度的气流控制系统
仪器工作中的等离子气、辅助气、载气全部采用高精度的质量流量控制器(MFC)来控制,具有流量连续可调、输出气流的精度高,保证了测试数据的准确性。
8、蠕动泵进样装置
蠕动泵为十五转子五通道全自动设计,蠕动泵转速可根据需求流量设置调节;可满足客户在线样品稀释和在线添加内标的特殊使用要求。
9、超出想象的测试速度
20s一次的测试速度,可以设置合适的积分时间进行测量;可以一次曝光读出所有分析谱线的积分强度值;一分钟内实现单个样品近70种元素的精确测量。
10、科研级大幅面CCD检测器
采用自主研发的CCD检测系统,百万级像素;160-900nm波长范围全覆盖,一次曝光,所有元素同时检测。
11、便捷的波长校准功能
智能的自动波长校准算法,开机后软件自动进行波长校准,大大节省了的波长校准的时间和成本。
12、精密的分光系统
采用中阶梯光栅配合棱镜交叉色散分光方式,精密的光学设计可获得最大的光通量和优异的光谱分辨率;无任何移动光学部件,保证了良好的重复性和长期稳定性;超低杂散光器件配合光学设计,大大降低了背景光的干扰,进一步降低了仪器检出限。
13、一秒定位炬管位置
采用炬管辅助安装工具,可准确实现炬管与线圈位置的同心圆结构,同时保证位置没有任何偏移,保证测试信号的稳定性。
| 技术指标: |
1、进样系统
1.1 加长型雾室,保证高灵敏度的情况下有效降低背景噪声,低记忆效应。
1.2 高效同心圆雾化器,雾化效率高、重复性好,记忆效应弱,可直接自吸进样。
1.3 快速拆卸式炬管,搭配自主研发的炬管工装,可一秒实现炬管的准确定位,减少因更换 炬管带来的位置误差影响测试性能。
1.4 蠕动泵为 5 通道 16 滚轴全自动设计,蠕动泵转速连续可调。确保稳定进样的同时,可 支持进样、排废、在线内标和其他试剂进样管(氢化物发生器)同时运行。
1.5 分腔体式进样系统,炬管和雾室在不同的空间内,减少炬管高温对雾化的影响,也可以 直接观察样品的进行,便于实时排除异常情况。
1.6 多种类型的雾化器、雾室及炬管可选,可实现有机、高盐、高灵敏、耐 HF 酸等不同进 样需求,方便更换与维护。
1.7 集成气路全自动控制,采用精密质量流量控制器控制多路气体流量,精度 0.01L/min。
1.8 缺气气保护功能,仪器在气源耗尽的情况下自动熄火,并通过嗡鸣器实时发出报警声音。
1.9 火焰视频监测,仪器配置了灵敏度高的火焰传感系统,以及可视化视频监测摄像头, 可以实时观测燃烧室火焰状态,并在熄火时自动关闭射频电源,保护仪器重要部件。
1.10 可视化的仪器运行状态监控模块,可对仪器各组成部件的运行情况进行监测,判断故 障原因,便于各部件的正常运行。
2、等离子体系统
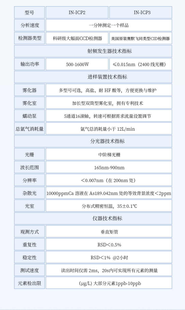
2.1 等离子体观察方式:垂直矩管。
2.2 全数字控制的射频电源,功率范围 500-1600W,连续 1W 可调;功率稳定性: ≤0.01%。
2.3 自激式全固态 RF 射频发生器:快速匹配、自动调谐,水冷散热。
2.4 智能衰减:具有自动衰减功能,可衰减 100 倍以内浓度的样品,简化分析,使得元素高 含量梯度大的样品,无需手动稀释即可分析完成。
2.5 频率:大于 27.12MHz,频率稳定性:≤0.01%。
3、光学系统
3.1 新一代中阶梯光栅及棱镜作为分光元件,内部无活动部件,光学稳定性好。
3.2 恒温光学系统,所有光学元件均密封于恒温光室中,主机与光室隔离式设计。光室内部 精密恒温 36℃±0.1℃,氩气吹扫。
3.3 光路焦距:440mm,全反射成像光路,石英棱镜二维色散系统。
3.4 光学系统波长范围:165-900nm,全波长覆盖。
3.5 波长校正: 每次点火,软件自动采用 C、N、Ar 等空气元素谱线进行谱峰位置校正,保 证分析波长的正确性,无须波长校正溶液。
3.6 吹扫型光室:对 189nm 以下波长测定,可选择氩气或氮气进行光路吹扫。
3.7 杂散光:≤2.0mg/L(10000mg/L Ca 溶液在 As 188.980nm 处测定)。
3.8 光学分辨率:≤0.007nm(在 200nm 处)。
4、检测系统
4.1 高效半导体制冷的 CCD 固体检测器,在光谱仪波长范围内具有连续像素,能任意选择波长。
4.2 采用高效半导体制冷(三级 TEC),制冷温度可达 -45℃,启动时间:<3 分钟。
4.3 防饱和溢出:针对每一个像素进行背泄式防溢出保护设计,彻di消除谱线饱和溢出问题。
4.4 智能积分设计:信号背景同步采集,同时以最佳信噪比获得高强度信号和弱信号,拓宽 的动态范围,使高低含量元素可以同时检测。
4.5 检测器表面无任何光转换化学涂膜,不会因为涂层老化而导致检测器损坏更换。 4.6 检测单元不低于百万像素。
5、软件
5.1 图形化操作界面,软件操作方便、直观,具有定性、半定量、定量分析功能。
5.2 具有 75000 条以上的谱线库,每条谱线至少可以选择 30 个象素点进行测量,开放式软件数据库。
5.3 具有全谱采集功能,软件上可直接获取完整全谱图,了解样品光谱及光谱干扰状态。
5.4 具有多种干扰校正方法和实时背景扣除功能:如外标法、内标法、干扰元素校正系数法 (IEC)、标准加入法等,多种数据分析及验证的手段。
5.5 具有可视化的仪器运行状态监控模块。
5.6 具备全彩等离子体实时摄像系统,可以通过软件监控等离子体火焰状态。
5.7 软件可选择配置审计追踪功能,可以实现多用户多层级权限设置,具有完善的操作日志 记录。软件测试结果可在局域网内自动上传到指ding电脑上,大大提高工作效率。
6、性能指标
6.1 分析速度:≥每分钟 50 个元素或谱线,而且每条测量谱线的积分时间≥10 秒;
6.2 样品消耗量:<2ml,测定不少于 70 个元素;
6.3 谱线灵活性:可实现分析元素的定性、半定量和定量分析;
6.4 线性动态范围:≥106;
6.5 内标校正:内标校正功能,可实现内标元素和测量元素的同时曝光;
6.6 精密度:测定 1ppm 或 10ppm 多元素混合标准溶液,重复测定十次的 RSD≤0.5%;
6.7 稳定性:测定 1ppm 或 10ppm 多元素混合标准溶液,长时间稳定性 RSD<1.0%;
6.8 检出限:典型元素检出限z低可达 0.1ug/L。















